🧭 AppAxis_1 Task Overview
The AppAxis_1 task contains all of the provided Framework code for mapp Axis.
This task is located in the Logical View within the MachineControl package.
The AppAxis_1 task is deployed to Task Class 1 by the Import Tool.
📄 Task Files
| Filename | Type | Reference vs Unique | Description |
|---|---|---|---|
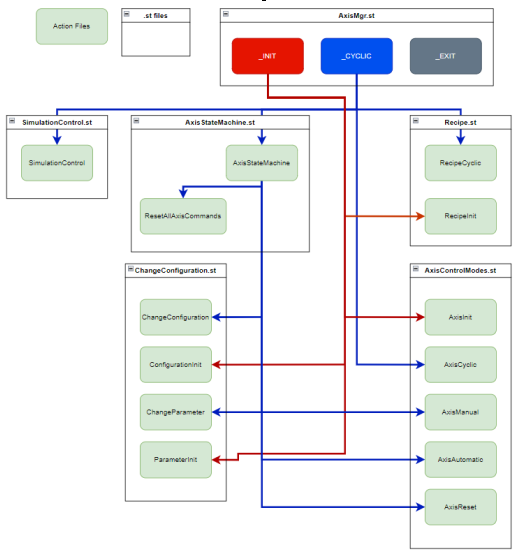
| AxisMgr.st | Main task code | Unique / dedicated file per axis | General mapp function block handling. Calls all actions. |
| AxisStateMachine.st | Action | Referenced file within the AxisTemplate package | Generic state machine used for all axes. Includes states such as power-on, homing, manual/automatic operation, stopping, etc. |
| SimulationControl.st | Action | Unique / dedicated file per axis | Supporting code for simulation. Modify as needed for simulation requirements. |
| AxisControlModes.st | Action | Unique / dedicated file per axis | Axis-specific programming. Contains manual and automatic mode state machines. Manual mode is set up for basic jogging. Automatic mode is empty by default and intended to be filled per application. |
| Recipe.st | Action | Referenced file within the AxisTemplate package | Registers axis variables to the recipe system. Optionally add additional variables as needed. |
| ManualCommand.st | Function | Unique / dedicated file per axis | Returns TRUE/FALSE depending on whether a manual mode command has been issued. Used in AxisStateMachine.st to handle transitions between manual and automatic mode. Change the ManualCommand assignment as needed. This function allows the AxisStateMachine to remain generic. |
| AutomaticCommand.st | Function | Unique / dedicated file per axis | Returns TRUE/FALSE depending on whether an automatic mode command has been issued. Used in AxisStateMachine.st to handle transitions between manual and automatic mode. Change the AutomaticCommand assignment as needed. This function allows the AxisStateMachine to remain generic. |
| ChangeConfiguration.st | Action | Referenced file within the AxisTemplate package | Sets up the ability to change configuration settings at runtime. Modifications to this action are typically not necessary. |
🔁 Flow Chart
(Flow chart description / diagram follows)
